一、PBL教学方法
PBL是project based learning 项目导向的学习,有的称problem based learning问题导向的学习。本次PBL教学是基于问题导向的学习方法。
传统的教学方法是教师讲授知识,学生学习知识,教师布置练习题,学生独自完成练习题。PBL的教学方法是教师给出真实情景案例,并分2-3幕设置有挑战度的案例问题,学生6-8人一组围绕着案例问题进行讨论,在讨论过程中理清问题涉及到的知识点,自己查阅资料学会知识点,并在案例问题讨论中进行应用。所有各幕讨论完成后,各小组派代表上台汇报学习的知识点和学习成果。汇报结束后,教师补充讲解知识。
二、设计PBL教案
在布置第一次作业基础上,杨校长先进行小范围的推广PBL教学方法,组织四名教师共同协作完成一个PBL教案,教案合格后将PBL教学方法在研修班30名学员中推广,要求研修班每名学员都设计了一个PBL教案。现将PBL教案设计过程总结如下:
(一)深刻理解PBL的教学理念
以问题为导向,以学生为中心,学生在讨论问题过程中总结知识点,并应用知识点,教师起着案例设计者、问题设计者、学习服务者的作用。
(二)设计好案例和问题
以问题为导向的学习方法,这个问题的设计很重要,好的问题才能起到启发的作用,问题不能太简单,问题还需要循序渐进的引出,逐步带动学生的思维走向高阶。问题要与生活实际结合起来,因此,问题要依附于案例,那么案例的设计就很重要,设计者要观察生活实际中有哪些需要解决的问题能用到本节课要讲的知识点。教案设计思路如下:

本章要讲什么,设计什么样的案例,解决哪些问题,分几幕解决问题,问题如何设计,每个问题涉及到哪个知识点。案例的设计建议课程团队成员共同商讨,一个人进行案例设计会想的不周全,每一步的分析与设计都很重要。
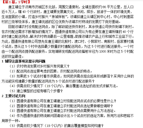
以覆盖方法选址为例,说明案例和问题设计。

图1 覆盖法选址的学习目标设计

图2 覆盖法选址的第一幕及讨论问题
(三)设计辅导注意事项及提示用问题
这一部分是与其他教学方法的教案不同的地方。因为是以问题为导向的学习方法,设立问题后学生要自己查找资料解决问题,在解决问题的过程中,可能讨论的方向有偏主题或不知道从何入手,这时教师可以进行稍微辅导提示,但教师不能提示过多,这个提示用的问题如何设计就显得很重要。一般提示用的问题从知识点和基本原理入手设计。
(四)提供学习参考资料
为学生提供本节课讨论能用到的教材、网站、电子书、网络。
(五)提出学习要求
1.团队协作,团队成员自主判断、头脑风暴、持续探究讨论问题,分析驱动问题,提炼需要学习的知识和需要搜集的资料。
2.为完成讨论,需要进行搜集资料、整理数据资源并记录进度,自学案例涉及到的知识,完成案例问题。
3.每一幕讨论结束后,各小组需要进行小结。
4.所有讨论结束最后以小组为单位进行汇报小结。
5.汇报结束后,学生收集教师建议和反馈评价并进行改进
(六)提出课堂纪律要求
禁止喧哗、禁止打闹、禁止说笑。
(七)设计考核方式
PBL教学方法的考核方式很重要,因为涉及到小组团队协作,因此考核的参与主体是老师和学生,组内相互考核打分,组间相互打分,老师给学生打分。考核的内容包括学习参与度和学习成果。
(八)准备教师用材料
三、教学实施
PBL教学方法已经使用三次。首次采用PBL教学是2020年9月,授课对象是2018级物流工程专业的学生,该班级的学生自学能力很强,基础知识掌握较扎实,参加过学科竞赛的学生近三分之一。授课的内容是覆盖方法选址,覆盖方法选址包括集合覆盖方法和最大覆盖方法,对于集合覆盖方法,在专业基础课中学生曾经学过集合覆盖法的基本原理和excel求解,在本门课中是从另一个角度来讲集合覆盖法,即讲模型和模型的LINGO求解,所以此次设计案例和问题,是将之前学的简单的集合覆盖原理和方法进行了复习,然后引入了本节课要讲的较难知识点。教学实施的过程如下:
(一)教师引入教学目标等
教师引入本节课的教学目标、教学重难点、教学建议、学习参考资料、学习要求、纪律要求
(二)下发第一幕案例讨论材料、学生进行讨论

(三)教师进行第一幕问题提示
学生在讨论过程会出现讨论跑题,或不知从何入手讨论的情况,教师要走下讲台,观察学生的讨论情况,给出问题提示。
(四)教师做好服务
走向讲台观察学生讨论情况,提示学生讨论时间,为学生提供咨询服务。

给学生下发第二幕案例资料,学生讨论,教师提供服务。随着问题的加深,学生讨论的越来越进入角色,越来越激烈。

(六)学生课后继续讨论


(七)两幕完成后,小组汇报

(八)教师进行总结
教师对本次PBL教学情况进行总结,总结学生知识点掌握情况,并查缺补漏进行知识补充讲解。

(九)所有小组的PBL成果提交学习通的任务分组(PBL),师生进行评价打分

四、PBL教学反馈
(一)大部分学生认为PBL教学能够提高自学能力,所学的知识印象深刻,小组之间能够协作,很有成就感,提高自信心。


(二)少部分学生觉得这种方法使用起来有点吃力,因为基础比较差,要查阅大量的资料才能理出思路,学习的效率比别的同学慢,但督促自己学,不学的话在团队中就发挥不了作用,不好意思拖团队后腿。
五、PBL教学收获
(一)问题为导向,学生为中心,提高学生自主学习的能力,提高内容的高阶性,使学习变得有挑战度。
(二)开拓学生的思维,提高学生的创新能力。学生不受填鸭式学习的影响,学生拿到问题后,自己寻找问题对应的知识点,自己学习,学习后应用,学生学到的知识往往比书本上呈现的要多。锻炼学生的发散思维和创新思维。
(三)提高学生的自信心。学生能够自学成才,自信心提高,更爱学习这门课,更喜欢在课堂上发言,更愿意自学,提高应用能力。
(四)督促老师学习高阶性的知识,不断学习新事物,不断与时俱进,不断翻阅文献和书籍。
(五)PBL过程和成果能为老师选拔参加学科大赛的学生提供参考。
六、PBL教学中存在的问题
(一)教学大纲规定4学时,实际PBL开展需要6学时,考虑到学时安排,做不到每组学生都上讲台汇报,学习成果提交到了线上。
(二)进行小组评价时,组内互评和组间互评存在打分与实际作业水平不符的情况,学生互评比老师打分高。
(三)部分学生基础差,自学能力比较差,做的PBL成果比较差,有的做不完两幕或三幕,学习效率低。
(四)在大教室讨论,固定桌椅限制前后讨论。在教室里讨论,听上去会觉得教室里的教学有点嘈杂。
七、需要改进的地方
(一)提前给学生分好组,提前告知学生下节课要学习的章节名称,可以让学生提前到学习通学习,或提前学习其他线上资源。
(二)考核评价指标体系和考核方式需要改进,避免学生相互评价打高分。