bat365正版唯一官网
学院首页
学院概况
学院简介
机构设置
现任领导
联系方式
专业建设
专业简介
培养方案
教学团队
实训条件
教学研究
教学动态
教学研究
教学成果
教学质量
管理制度
科学研究
科研项目
科研成果
学术报告
学生工作
学工队伍
管理制度
心理健康
奖助学金
学生获奖
招生就业
招生信息
就业指导
校友风采
招聘信息
专业介绍
党团建设
党团组织
支部建设
学习园地
统战工作
团建工作
学习贯彻习近平新时代中国特色社会主义思想主题教育
通知公告
七十周年校庆
校庆公告
校庆新闻动态
校友合作
校友讲堂
学校首页
当前位置:
学院首页
>>
招生就业
>>
就业指导
>> 正文
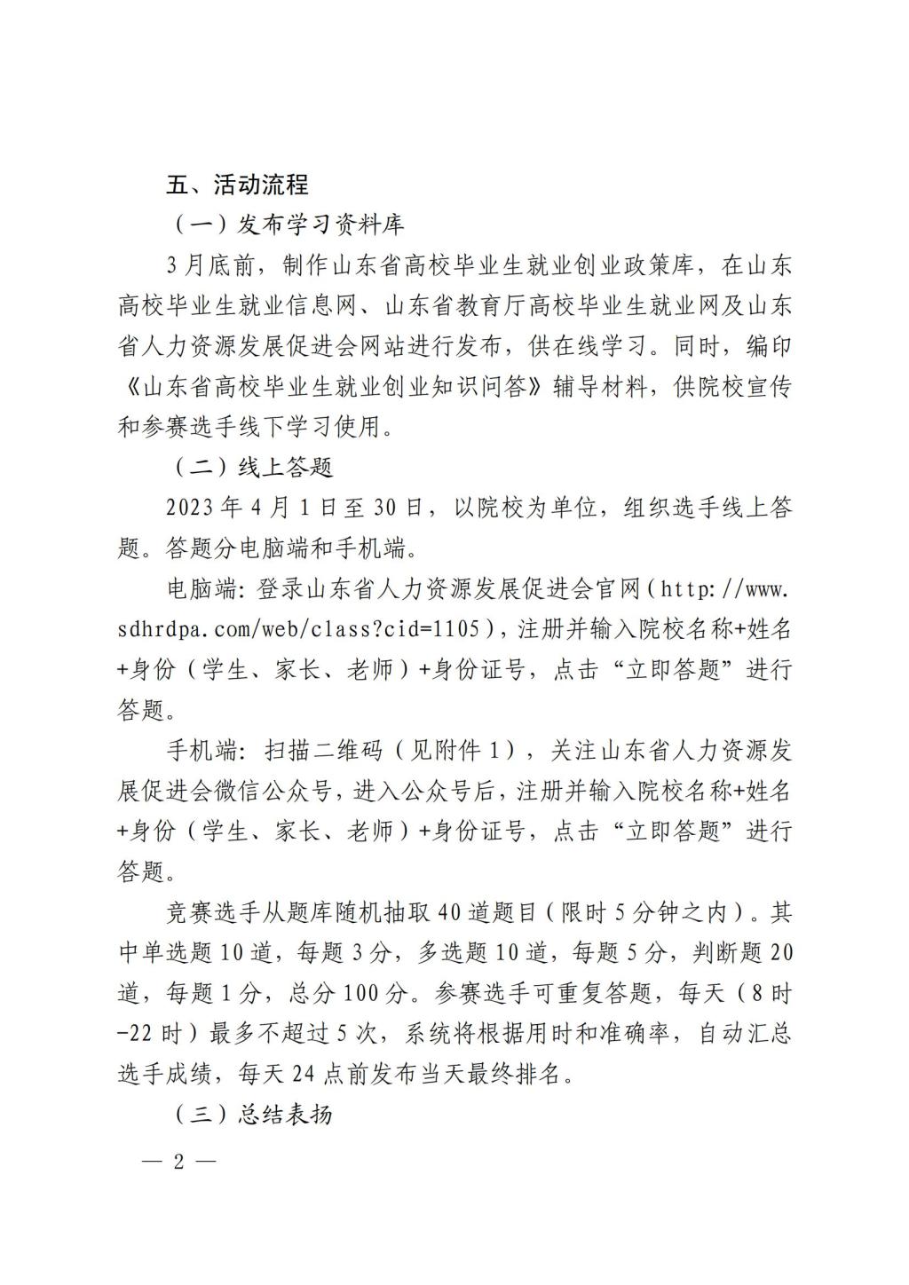
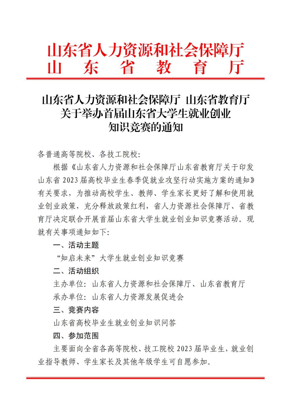
山东省人力资源和社会保障厅 山东省教育厅 关于举办首届山东省大学生就业创业 知识竞赛的通知
发布者:
[发表时间]:2023-04-03
[来源]:
[浏览次数]: